1?系統設計目標
為滿足企業業務發展的需要,友邦天地根據客戶的實際需求,開發中青旅在線預定系統(以下簡稱系統)方案,并制定如下目標:
(1)?客戶在線維護聯系信息等等;
(2)?客戶在線查詢可訂資源、下單、查單;
(3)?自動短信提醒客戶訂單狀態變化;
(4)?自動生成決策查詢統計分析報表。
該系統分為兩部分業務流程:一部分是面向客戶的業務,一部分是面向展會管理人員的業務
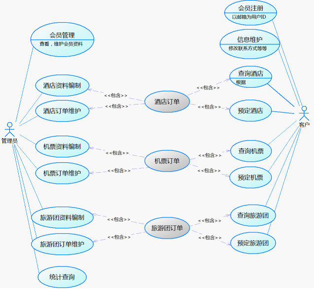
2?功能模塊
功能用例圖如下圖所示:

2.1?系統功能
2.1.1?權限管理
系統管理員可以在這里設置每個用戶所授權查看的內容與進行的操作。
2.1.2?修改口令
如果您已經設置了密碼并進入了本操作系統,那么當您想修改原密碼換上新密碼時,可用本功能來完成。
2.1.3?數據備份
備份的主要功能,是將您的數據由數據庫中復制到硬盤上或光盤上。對于一個企業而言,數據的完整性和可靠性是十分重要的,但是由于可能發生一些意外的情況,如微機故障、人為因素等,而會使已存儲到計算機里的數據損壞或丟失。所以,定時對企業的業務數據進行備份,以保證在出現問題時能夠及時挽救是十分必要的。我們建議您對您的業務數據,每天進行一次備份,以保證數據的時間性和有效性。
2.1.4?數據恢復
若您的數據被意外破壞,可以用系統提供的恢復功能,將最近一次做的備份數據,恢復到系統中,以使損失減少到最小程度。
2.2?組織結構
基礎信息中包括資源的所有類別屬性的設置及公司組織機構的設置。
2.2.1?崗位設置
設置公司的崗位,用來進行權限的管理。
2.2.2?部門設置
部門設置是用來建立公司組織結構的,建立好后可以通過部門信息確定員工的從屬關系,也是數據權限的依據。
2.2.3?員工設置
建立員工信息,可以作為操作員管理使用,建立信息后,員工可用通過員工編碼登錄系統。
2.3?客戶Web自助
該部分功能由客戶從瀏覽器中注冊登錄,填寫自己的信息,提出自己的要求,查看公司所能提供的服務是否滿意,是否能夠滿足。
2.3.1?注冊
會員根據登錄網站,填寫郵箱,密碼,確認密碼,驗證碼后注冊,系統會給指定的郵箱中發一封激活郵件。
然后客戶登錄自己的郵箱,點擊鏈接激活。激活后自動登錄到系統。
2.3.2?登錄
已經注冊并且激活后可以登錄。
2.3.3?信息維護
客戶名稱,客戶編號(建立后不能修改),英文名稱,電話傳真,Email等等。
2.3.4?機票信息
2.3.4.1?單程機票
客戶選擇可預訂產品時的信息:產品名稱,狀態,出發日期,數量,剩余數量,價格
2.3.4.2?往返機票
客戶先從列表中選擇一個往返區間
在往返區間詳細列表中列出具體的航班的信息:航班號、起飛城市,到達城市,發出時間,到達時間。最后選擇航班添加人員。
2.3.4.3?查看訂票結果
會員查看自己的定票結果。
2.3.5?酒店信息
查詢合適的酒店,從中選擇預定。
2.3.5.1?酒店查詢
能過城市、日期、名稱、級別查詢酒店。選擇酒店后顯示酒店詳細信息,包含有哪些客房,及客房的詳細資料。
2.3.5.2?預定
選擇客房下訂單。
2.3.5.3?查看結果
查看入住酒店要求是否可以滿足,及是否已經預定成功。
2.3.6?旅游團信息
2.3.6.1?查看團信息
2.3.6.2?預訂團
2.4?管理員維護
2.4.1?維護系統
數據備份等系統操作
2.4.2?同業人員資料維護
本公司對同業人員資料添加、修改、刪除;
2.4.3?編制可預定的酒店信息
酒店信息的編制;
2.4.4?編制可預定的機票信息
機票信息的編制;
2.4.5?編制可預定的旅游團信息
團信息編制;
2.4.6?機票訂單管理
本公司人員確認或修改機票訂單狀態;
2.4.7?酒店訂單管理
本公司人員確認或修改機票訂單狀態;
2.4.8?旅游團訂單管理
本公司人員確認或修改機票訂單狀態;
2.5?基礎資料
基礎資料由系統管理人員維護,定義系統的可選擇項。為展會編制人員或會員提供可選數據。
在基礎資料明細項中僅列出了當前用到的項,每個基礎資料都可以添加,修改,刪除。
當前沒有,之后根據需要添加
2.6?查詢統計分析
提供企業所需的查詢報表
2.7地區版塊功能??
?????可自定義增加單級地區版塊
3?系統軟、硬件環境需求
3.1?系統軟件環境需求
| 名?稱 | 具??體??描??述 | |
| 具體說明 | 備注 | |
| 數據庫系統 | MS?SQL?SERVER?2005 |
|
| 服務器操作系統 | MS?2003?SERVER |
|
| 服務器其它軟件 | Microsoft.NET?Framework?3.5?SP1 |
|
| 工作站操作系統 | 微軟?操作系統 |
|
3.2?系統硬件環境需求
| 名?稱 | 具??體??描??述 | |
| 具體配置 | 備注 | |
| 數據服務器 | 雙盒以上CPU;2G以上內存;100G硬盤? |
|
| 工作站 |
| 延用現有設備 |
4?系統開發工具
| 開發工具列表 | ||
| 名稱 | 具體說明 | 備注 |
| 數據庫系統 | MS?SQL?SERVER2005 |
|
| 開發語言 | C# |
|
5?提供文檔
1、 ?《項目方案》
2、 ?《項目需求分析說明書》
3、 ?《功能確認報告》
4、 ?《平臺運行制度試行稿》(協助甲方完成)
5、 ?《用戶培訓登記表》
6、 ?《項目初驗報告》
7、 ?《待解決問題清單和工作備忘》
8、 ?《項目終驗報告》
本文作者來自北京傳誠信,轉載請注明出處:北京傳誠信(shuizhela.com)
選擇北京網站建設公司-傳誠信,優質服務,絕對不容錯過 !




